您好,欢迎访问国家钨与稀土产品质量检验检测中心|江西省钨与稀土研究院|江西省稀土标准化委员会官方网站官网!
注册
/
登录
搜 索
首页
新闻
中心新闻
行业资讯
政务
中心简介
机构职能
领导信息
内设机构
政策法规
政策解读
服务
检测服务
测试评价
科研服务
标准服务
司法鉴定
培训服务
集群
国家稀土新材料
江西省钨新材料
党建
党建信息
学习园地
公示
通知公告
在线咨询
人事信息
财经信息
仪器设备
资质荣誉
专栏
新闻
中心新闻
行业资讯
政务
中心简介
机构职能
领导信息
内设机构
政策法规
政策解读
服务
检测服务
测试评价
科研服务
标准服务
司法鉴定
培训服务
集群
国家稀土新材料
江西省钨新材料
党建
党建信息
学习园地
公示
通知公告
在线咨询
人事信息
财经信息
仪器设备
资质荣誉
专栏
江西质量基础设施“一站式”公共服务平台赣质通
行风建设三年攻坚专项行动
“中国稀金谷”一站式技术服务平台
党纪学习教育
平安建设
学习贯彻习近平新时代中国特色社会主义思想主题教育
扫码登录
×
扫码前请关注公众号,关注即完成注册!
修改个人信息
×
请填写您的个人信息:
用户名
*
公示
公示
通知公告
>
在线咨询
>
人事信息
>
财经信息
>
仪器设备
>
资质荣誉
>
通知公告
您的位置:
首页
>>
公示
>>
通知公告
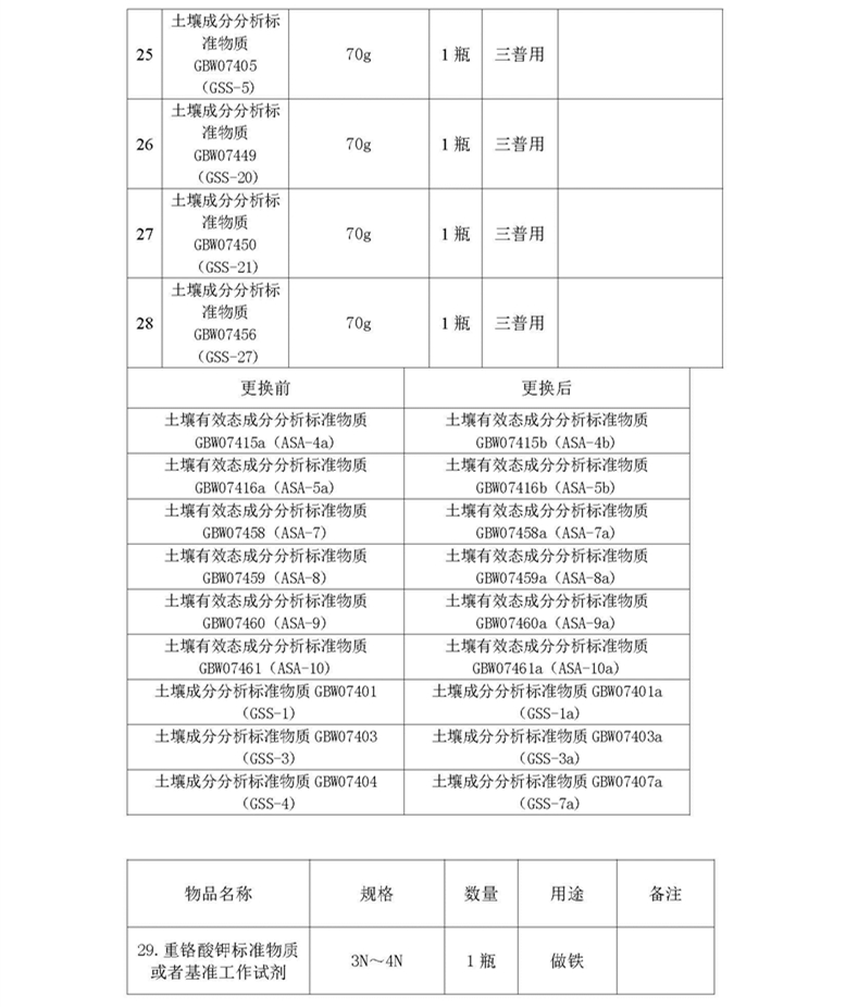
江西省钨与稀土质检中心关于标准物质采购计划的询价函
2023-10-13
返回列表
上一篇:
江西省钨与稀土质检中心关于危险废物集中处置的询价函
下一篇:
江西省钨与稀土质检中心关于雾化器专用耗材采购计划的询价函
新闻
中心新闻
行业资讯
政务
中心简介
机构职能
领导信息
内设机构
政策法规
政策解读
服务
检测服务
测试评价
科研服务
标准服务
司法鉴定
培训服务
集群
国家稀土新材料
江西省钨新材料
国家钨与稀土产品质检中心服务号
电话:0797-8308020
邮箱:gzwxt@jxzj.gov.cn
地址:江西省赣州开发区华坚南路68号
友情链接
国家市场监督管理总局
江西省市场监督管理局(知识产权局)
国家标准化管理委员会
全国标准信息公共服务平台
中国计量科学研究院
江西省检验检测认证总院
赣州市稀土新材料及应用集群
备案:赣ICP备13007043号
赣公网安备36070002000247号
版权所有:国家钨与稀土产品质量检验检测中心(江西省钨与稀土研究院)官方网站管理系统